NEWS

お知らせ

第74回南風展 出品申込についてのご案内

第74回南風展の出品申込が始まりました!

申込期限は、2026年5月10日(日)です。
ぜひぜひお申込ください♪
※申込期限までにご提出が間に合わない場合は、お電話にてお問合せ願います。

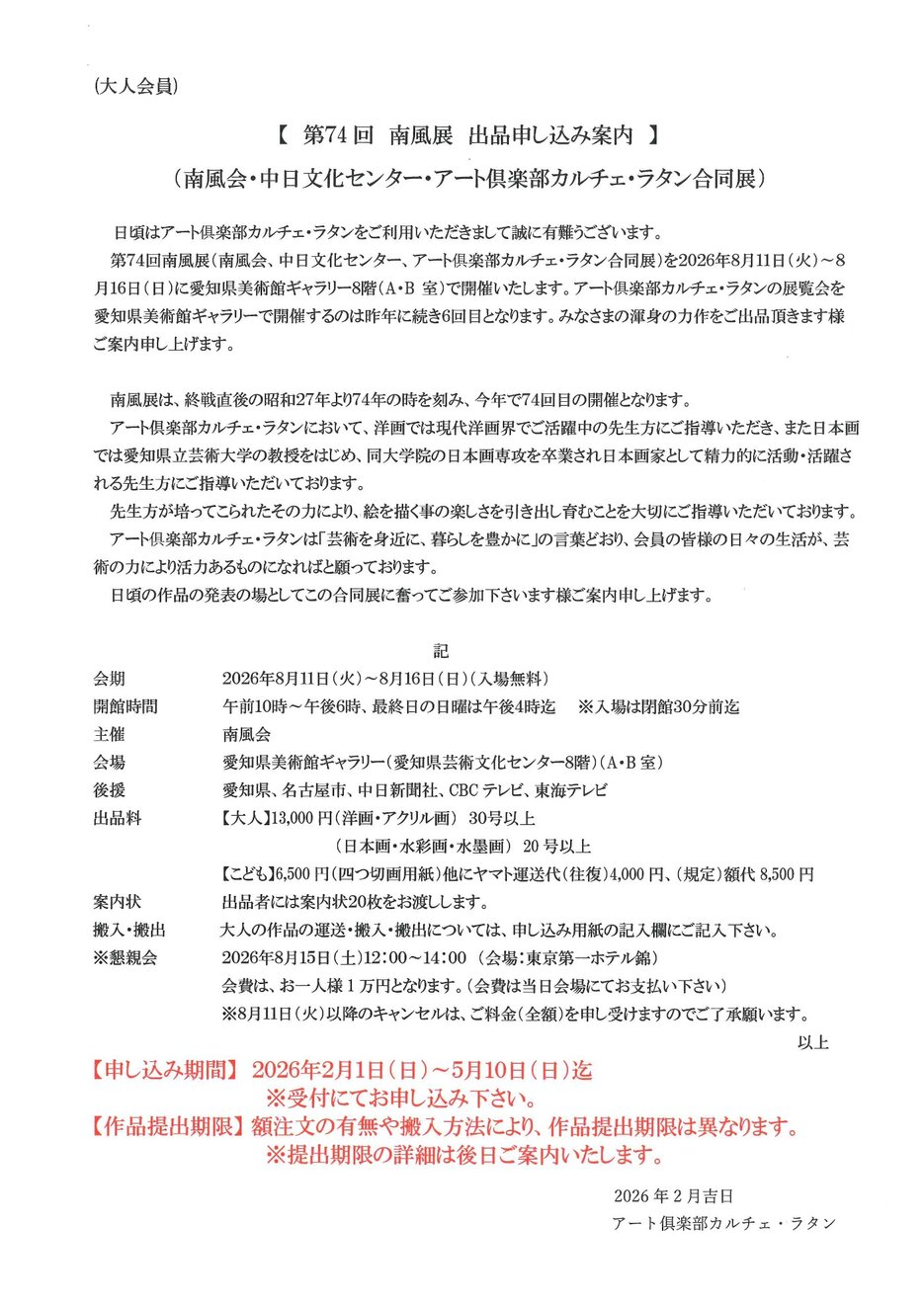
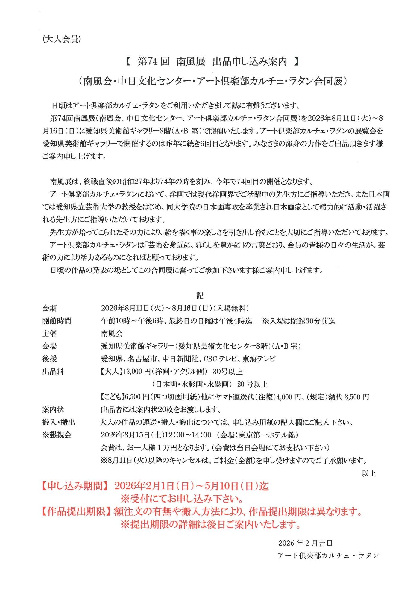
【大人用・申込案内】




【第74回 南風展 出品申し込み案内】

(南風会・中日文化センター・アート倶楽部カルチェ・ラタン合同展)

 日頃はアート俱楽部カルチェ・ラタンをご利用いただきまして誠に有難うございます。
第74回南風展(南風会、中日文化センター、アート俱楽部カルチェ・ラタン合同展)を2026年8月11日(火)~8月16日(日)に愛知県美術館ギャラリー8階(A・B室)で開催いたします。アート俱楽部カルチェ・ラタンの展覧会を愛知県美術館ギャラリーで開催するのは昨年に続き6回目となります。みなさまの渾身の力作をご出品頂きます様ご案内申し上げます。

南風展は、終戦直後の昭和27年より74年の時を刻み、今年で74回目の開催となります。
アート倶楽部カルチェ・ラタンにおいて、洋画では現代洋画界でご活躍中の先生方にご指導いただき、また日本画では愛知県立芸術大学の教授をはじめ、同大学院の日本画専攻を卒業され日本画家として精力的に活動・活躍される先生方にご指導いただいております。
先生方が培ってこられたその力により、絵を描く事の楽しさを引き出し育むことを大切にご指導いただいております。
アート俱楽部カルチェ・ラタンは「芸術を身近に、暮らしを豊かに」の言葉どおり、会員の皆様の日々の生活が、芸術の力により活力あるものになればと願っております。
日頃の作品の発表の場としてこの合同展に奮ってご参加下さいます様ご案内申し上げます。
                           

会期        2026年8月11日(火)~8月16日(日)(入場無料)
開館時間    午前10時~午後6時、最終日の日曜は午後4時迄  ※入場は閉館30分前迄
主催        南風会    
会場        愛知県美術館ギャラリー(愛知県芸術文化センター8階)(A・B室)
後援        愛知県、名古屋市、中日新聞社、CBCテレビ、東海テレビ
出品料        
【大人】13,000円(洋画・アクリル画)30号以上、(日本画・水彩画・水墨画)20号以上
【子ども】6,500円(四つ切画用紙)他にヤマト運送代(往復)4,000円、(規定)額代8,500円 
案内状     出品者には案内状20枚をお渡しします。
搬入・搬出  大人の作品の運送・搬入・搬出については、申し込み用紙の記入欄にご記入下さい。
懇親会  2026年8月15日(土)12:00~14:00 (会場:東京第一ホテル錦)
     ※会費は、お一人様1万円となります。(会費は当日会場にてお支払い下さい)
     ※8月11日(火)以降のキャンセルは、ご料金(全額)を申し受けますのでご了承願います。
                                              
【申し込み期間】 2026年2月1日(日)~5月10日(日)迄 
※受付にてお申し込み下さい。

【作品提出期限】 額注文の有無や搬入方法により、作品提出期限は異なります。
※提出期限の詳細は後日ご案内いたします。

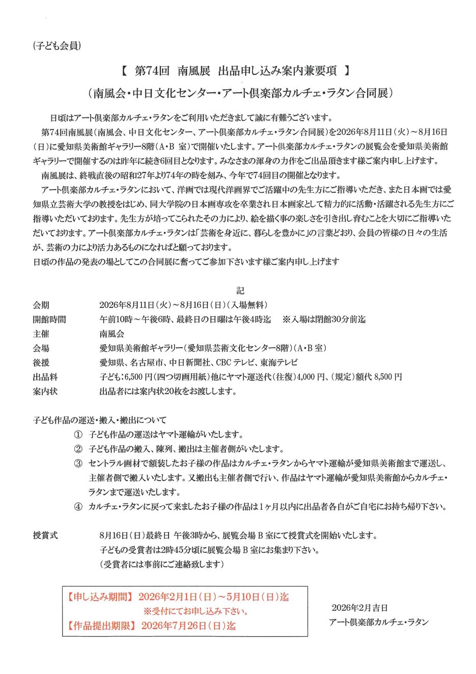
【子ども用・申込案内】




【第74回 南風展 出品申し込み案内兼要項】

(南風会・中日文化センター・アート倶楽部カルチェ・ラタン合同展)

日頃はアート倶楽部カルチェ・ラタンをご利用いただきまして誠に有難うございます。
第74回南風展(南風会、中日文化センター、アート倶楽部カルチェ・ラタン合同展)を2026年8月11日(火)~8月16日(日)に愛知県美術館ギャラリー8階(A・B室)で開催いたします。アート俱楽部カルチェ・ラタンの展覧会を愛知県美術館ギャラリーで開催するのは昨年に続き6回目となります。みなさまの渾身の力作をご出品頂きます様ご案内申し上げます。
南風展は、終戦直後の昭和27年より74年の時を刻み、今年で74回目の開催となります。
アート倶楽部カルチェ・ラタンにおいて、洋画では現代洋画界でご活躍中の先生方にご指導いただき、また日本画では愛知県立芸術大学の教授をはじめ、同大学院の日本画専攻を卒業され日本画家として精力的に活動・活躍される先生方にご指導いただいております。先生方が培ってこられたその力により、絵を描く事の楽しさを引き出し育むことを大切にご指導いただいております。アート倶楽部カルチェ・ラタンは「芸術を身近に、暮らしを豊かに」の言葉どおり、会員の皆様の日々の生活が、芸術の力により活力あるものになればと願っております。
日頃の作品の発表の場としてこの合同展に奮ってご参加下さいます様ご案内申し上げます。


会期        2026年8月11日(火)~8月16日(日)(入場無料)
開館時間    午前10時~午後6時、最終日の日曜は午後4時迄  ※入場は閉館30分前迄
主催        南風会    
会場        愛知県美術館ギャラリー(愛知県芸術文化センター8階)(A・B室)
後援        愛知県、名古屋市、中日新聞社、CBCテレビ、東海テレビ
出品料        子ども:6,500円(四つ切画用紙)他にヤマト運送代(往復)4,000円、(規定)額代8,500円 
案内状   出品者には案内状20枚をお渡しします。

子ども作品の運送・搬入・搬出について
① 子ども作品の運送はヤマト運輸がいたします。
② 子ども作品の搬入、陳列、搬出は主催者側がいたします。
③ セントラル画材で額装したお子様の作品はカルチェ・ラタンからヤマト運輸が愛知県美術館まで運送し、主催者側で搬入いたします。又搬出も主催者側で行い、作品はヤマト運輸が愛知県美術館からカルチェ・ラタンまで運送いたします。
④カルチェ・ラタンに戻って来ましたお子様の作品は1ヶ月以内に出品者各自がご自宅にお持ち帰り下さい。

授賞式 8月16日(日)最終日 午後3時から、展覧会場B室にて授賞式を開始いたします。
子どもの受賞者は2時45分頃に展覧会場B室にお集まり下さい。 
(受賞者には事前にご連絡致します)

【申し込み期間】 2026年2月1日(日)~5月10日(日)迄 
※受付にてお申し込み下さい。​
【作品提出期限】 2026年7月26日(日)迄                               


< NEWS一覧に戻る

まずはお気軽にお問い合わせください

どんなご相談でも専任スタッフがお答えいたします。

052-751-8033

営業時間 9:30〜21:30

(年末年始を除き年中無休)

無料体験・見学予約 > お問い合わせ・Q&A >